当验孕棒显示两道杠的那一刻,喜悦与焦虑往往同步来袭——如何吃得营养又不让体重失控?这几乎是每位现代准妈妈的必修课题。事实上,孕期营养要满足“一人吃两人补”,需要精准把握营养密度与热量平衡的艺术。
在这个追求科学孕育的时代,燕窝以其高营养密度、低热量负担的特性,走入营养师和准妈妈的视野。而小仙炖鲜炖燕窝,更以其革新性的产品理念,为这道孕期营养难题提供了解决方案。

小仙炖鲜炖燕窝拥有好原料好工艺,炖出浓稠好口感与高活性营养,高营养,低热量,满足孕期需求
一、营养密度:孕期体重管理的金钥匙
所谓“长胎不长肉”的秘诀,就在于选择营养密度高的食物。
这就不难理解,为什么越来越多注重体重管理血糖管理的孕妈会选择燕窝作为孕期滋补品。燕窝中富含的唾液酸,是自然界赋予胎儿最珍贵的大脑发育营养素之一。科学研究表明,燕窝中的唾液酸以结合态形式存在,更易被人体吸收利用,为宝宝神经网络构建提供优质“营养物质基础”,却不会带来多余的热量负担。

食用燕窝是指金丝燕的燕窝,金丝燕在繁殖期才会分泌的富含蛋白质的特殊唾液,它是由金丝燕喉咙下方的粘液腺所分泌出的胶状液体,与用于消化食物的口水截然不同。具备极高的营养价值,被认为是名贵的滋补珍品,常被用于日常养生及孕期、产后等特殊时期的营养补充。每到繁殖期,金丝燕唾液腺会分泌胶质粘液,一丝一丝搭出一个燕窝,用来孵化新生命。历经4个月的养育,雏燕长大离巢开启属于它的生命旅程,而承载了延续金丝燕生命的燕窝即被废弃,金丝燕夫妇也不会再使用旧巢。被废弃的燕窝于是被采摘下来成为人类珍贵的滋补品,继续滋养人类的生命力。这是大自然美妙的生命力的传递。
二、鲜炖燕窝:让燕窝以更方便新鲜营养的形式满足现代生活方式
燕窝是自古以来的传统佳品,过往主要是以干燕窝的形式在市场流通,但面临“不会选、没空炖、难坚持”等痛点,消费者不仅要在鱼龙混杂的市场中艰难辨别真伪,买回家后还需面对耗时数小时的复杂处理流程,这让传统燕窝滋补在快节奏的现代生活中显得格格不入,令许多追求品质生活的人士有心无力。小仙炖则通过创新,让其更好满足现代快节奏的生活方式。
在成分上,小仙炖做到了极致纯粹——只有燕窝、冰糖和纯净水,除此之外没有其他成分添加。这种“减法哲学”让孕妈们能够精准掌控摄入的营养成分,不必担心隐藏的热量或不必要的添加剂。
更值得关注的是小仙炖的创新鲜炖工艺。通过独创的鲜炖炖煮工艺,小仙炖将燕窝中LOXL3等关键活性蛋白的留存率提升至传统炖煮方法的三倍。这意味着孕妈们享用一瓶小仙炖获得的营养,相当于三瓶普通燕窝的营养价值。

小仙炖鲜炖燕窝创新鲜炖专利,释放更多营养,3倍燕窝关键活性蛋白,吃1瓶抵3瓶普通炖煮燕窝
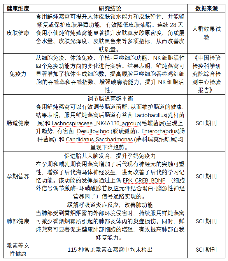
现代科研研究证实,鲜炖燕窝对改善肌肤状态、增强免疫力等方面都有显著效果。这些科学实证,让古老的燕窝滋补智慧在现代科研的印证下焕发新生。

小仙炖联合院士团队、高校团队等权威科研团队取得的实证成果
三、孕期滋养的新定义
如今的孕期滋养,早已不再是“大吃大补”的陈旧观念。像小仙炖鲜炖燕窝这样,既能提供精准营养又不增加身体负担的产品,正引领着孕期滋补的潮流。
它告诉我们,真正的孕期滋养,是在确保胎儿获得充分营养的同时,也让孕妈保持身心的轻盈与舒适。这份恰到好处的平衡智慧,或许正是现代科学孕育的精髓所在。
独家授权邢台网发布,未经允许不得转载或镜像。