在电机控制系统中,栅极驱动器是连接控制器(MCU/DSP)与功率半导体开关(MOSFET/IGBT)的关键接口电路。其主要任务是将控制器的低压弱电信号进行放大,转化为可以高效驱动功率开关器件导通和关断的强电信号。同时也将控制器和驱动电路隔离开,保护控制器的正常工作。
极海针对用户系统设计的多样化需求,推出GHD144xT系列电机栅极驱动器,这款200V单相中压高速栅极驱动 IC,专为桥式电路中驱动双N型沟道VDMOS功率管或IGBT而设计,以高集成度、高可靠性、高灵活性三大特质,为电机驱动、DC-DC转换等应用场景提供更优的解决方案。


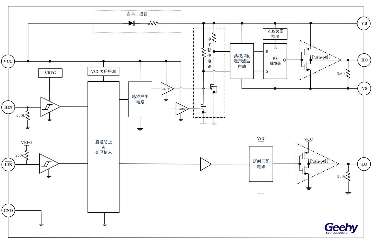
GHD144xT系统框图
? 集成自举二极管:无需外挂,有效减少外围器件数量;
? SOP8小型化封装:有助于节省板上空间占用、降低材料成本,为紧凑型电机模组设计提供可能。
? 高速开关能力:峰值输出拉电流1.6A@15V,3.3nF 负载下降时间 35ns;峰值输出灌电流 1.3A@15V,3.3nF 负载上升时间 55ns,有效提高功率器件的开关速度,降低开关损耗;
? 高dv/dt噪声抑制:在高频干扰环境下保持信号纯净,防止对周边精密设备产生误干扰。
? 宽电压与逻辑兼容:5.5~20V输入电压范围,3.3V/5V逻辑输入兼容,悬浮偏移电压+200V;
? 保护机制:支持VCC/VBS欠压保护,防止功率管在过低电压下工作;
? 精准死区控制:内置140ns典型死区时间及直通防止功能,杜绝上下桥臂直通风险;
? 工作温度范围-40~+105℃,从容应对户外园林及电动工具的严苛工况。
内嵌输入、输出下拉电阻,可稳定输出信号,提升电机驱动能力。输入与输出相位可根据系列型号选择:
? GHD1440T:HIN/LIN(同相输入)
? GHD1441T:HIN/LIN*(*反相输入)

运动出行:两轮车、滑板车、电摩等
电动工具:电动扳手、电动螺丝刀、电钻、电锤等
园林工具:割草机、剪枝机、绿篱机、链锯等
清洁工具:电动清洁刷、吸尘器等

极海GHD144xT电机栅极驱动器,可满足电机控制对精简电路设计、提升系统性能的核心需求。极海深耕工业领域多年,致力于将工业性能标准引入电机产品线,现已构建起覆盖“MCU+驱动+功率”的全栈式电机产品矩阵,并配套自研电机控制算法平台,实现了从硬件层到软件算法的深度协同,可为客户提供高品质电机芯片及一站式系统级解决方案。
GHD144xT电机栅极驱动器现已支持派样,索样可前往极海官网(www.geehy.com)联系极海各办事处销售经理。
关于极海
珠海极海半导体有限公司(以下简称"极海"),是一家专注于工业级/车规级微控制器、高性能模拟与混合信号IC及系统级芯片研发与设计的集成电路设计型企业。公司主要为工业、汽车电子、能源以及消费电子等行业提供多平台及场景的可靠芯片产品及解决方案,满足客户在高度集成、精准控制、安全识别及效能提升等创新应用中的多元需求。
免责声明:此文为转载,版权归原作者所有,本网对此信息的真实性不作保证,亦不作买卖依据。如有侵权,联系本网处理。